Tutorial Home | Site Map | Glossary | GEOSS URR | GEO

Tutorial Home Preparing Input ICZM Risk-Based Planning Early Warning
Early Warning:   Starting   Extending   Adding Details   Completing   Analysis   Previous Next

Adding Details to the Local Environment

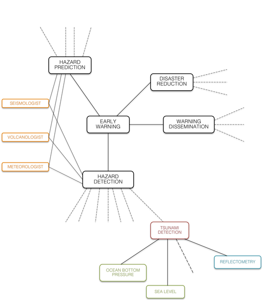
Observational requirements can be added to the applications that detect individual hazards. For example, 'tsunami detection' (at the bottom of the sketch) currently uses ocean bottom pressure and sea level (from tide gauges). Research indicates that GNSS reflectometry from space could detect tsunamis in the open ocean, and there is a need to develop this technology.

There may be user types that are linked to both hazard detection and hazard prediction. They can be added as the information becomes available.

Next step ...   Back up ...